耐候性试验
Weathering Testing
咨询热线
18566398802Q-SUN Xe-3-HSE氙灯老化试验箱具有全光谱光照功能、湿度控制以及喷淋功能,其命名规则为湿度控制(H)、喷淋(S)。
美国
Q-SUN Xe-3-HSE氙灯老化试验箱中的H和S,分别指带齐湿度模拟以及水喷淋功能。其全太阳光谱的光照模拟功能可以让样品24小时暴露在当于夏天正午太阳光的照射环境下,在短期内获得可靠的产品加速老化数据。
Q-SUN Xe-3-HSE氙灯耐气候箱的氙弧灯管最逼真地再现了全光谱太阳光,包括紫外线、可见光和红外线。对于许多材料来说,必须进行全光谱曝晒,以提供精确的模拟,尤其是做颜色变化和日晒色牢度测试时。

Q-SUN Xe-3-HSE氙灯老化试验箱使用不同的滤光片与太阳光谱的比较
Q-SUN Xe-3测试仪的平板样品安装托盘给多种尺寸、多种形状的样本测试提供了灵活性。 样品支架有多种尺寸可用,以适应传统的平面样品,如板和块; 三维的样品,如瓶子、试管、化妆品、高尔夫球等。其样品测试面积为45 x 72 c,最多可以同时测试55个样品(51 x 102 mm)。
湿度控制
相对湿度(RH)控制是Q-SUN Xe-3所有机器型号的标准配备。 允许用户同时控制、监测和显示相对湿度、黑板温度和箱内空气温度。 请注意,带湿度控制的Xe-3氙灯老化试验箱的正常运行时必须用净化水。
湿度控制
Q-SUN Xe-3-HSE通过纯净水喷淋选项模拟室外雨水的侵袭。两个喷嘴位于箱的顶部。喷淋可设定在黑暗或有光的循环周期中进行。
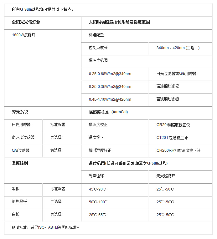
所有Q-lab氙灯老化试验箱均提供以下产品特点

温度校准
Q-SUN Xe-3氙灯老化试验箱黑板温度传感器需要由用户定期进行校准 。以确保结果准确、一致。
使用CT202温度计校准Xe-3黑板温度传感器很简单,只需要几分钟。 请注意,CT202配有非绝缘黑板(CT202/BP)传感器或绝缘黑色面板(CT202/IBP)传感器。 传感器类型必须与Xe-3氙灯老化试验箱实际使用的传感器类型相符。 由于Q-SUN Xe-3氙灯老化试验箱的低成本,相对湿度/室内空气温度 传感器应每年更换一次,且不能进行重新校准。
辐照度校准
Q-SUN Xe-3-HSE SOLAR EYE 辐照度传感器需要由用户定期进行校准,以确保结果准确、一致。
使用CR20校准辐照度计校准Q-SUN Xe-3氙灯老化试验箱很简单,只需要几分钟。 请注意,CR20配有340nm、420nm、 或300-400nm TUV (总UV)传感器。 传感器类型必须与Xe-3氙灯老化试验箱实际使用的传感器和滤光片类型相符。
1、售后服务支持
安装环境勘察:翁开尔公司将安排专业技术人员上门勘察场地,根据不同产品需要,提出用电、供水和排气等各方面安装要求,我司出具一份图文并茂的安装准备说明书;
产品免费安装:客户安装条件具备后,我司承诺省内一周、省外两周上门安装;
产品操作培训:产品安装完成后,翁开尔公司将安排专业技术人员会对顾客进行全面培训,内容包括仪器基本构造,工作原理,日常操作,维护保养及基本维修等;
电话跟进回访:定期电话联系客户,了解机器使用情况,指导日常维护保养,及时提醒仪器校准;
2.售后维修支持:
①产品提供一年免费保修,产品保修期内报修,我司承诺3小时电话响应,及时诊断问题、确定解决方案;如电话无法解决且属紧急故障,我司承诺48小时内派专人免费上门处理;非耗材类因质量原因损坏的配件(由火灾、水灾、磁电串入等不可抗原因及客户人为因素造成损坏的除外),我司承诺免费换新件;
②产品保修期外报修,我司承诺3小时电话响应,及时确定问题,给出下一步故障排查指示;如电话无法解决且客户同意付费上门情况下,我司承诺省内一周上门解决,客户承担更换配件费用;
终身技术咨询:客户终身享受24小时全天免费技术咨询。
3、配件质量保证
我司承诺提供的配件是原装进口,如用其他产地配件必须提前告知客户。
4、专业人员配备
我司承诺至少配备5名及以上的专业工程师,工程师每年均接受原厂商的维修技术培训,并通过相应的考试。


Q-lab 30年杰出代理商奖
这个是日化行业的测试标准,可以用氙灯做的。
如以上信息无法解决您的问题,请致电或线上咨询。