耐候性试验
Weathering Testing
咨询热线
18566398802汽车车身涂层在实际使用过程中,由于受到环境因素(如光、水和温度)的影响,其物理性能和机械性能会劣化,甚至丧失,出现失光、变色、开裂、粉化、起泡等现象,称之为气候老化。为了预知材料的耐气候老化性能,目前常用的试验方法有两类:户外自然曝晒试验和氙灯人工加速老化试验。
户外自然曝晒试验是在典型的自然环境条件下进行的,虽然耗时比较长(一般需要1~2年的时间),但因试验条件真实,试验结果与实际使用过程中发生的老化结果之间的一致性好,是采用最早、目前广泛使用的方法。但这就使汽车制造商在应用新的面漆材料时处在两难的境地,一方面,市场需要新颜色涂料“由设计到市场”的生产周期和“由使用到淘汰”的寿命周期都很短,另一方面,针对涂装新工艺、新材料的选择的试验周期却相对漫长。
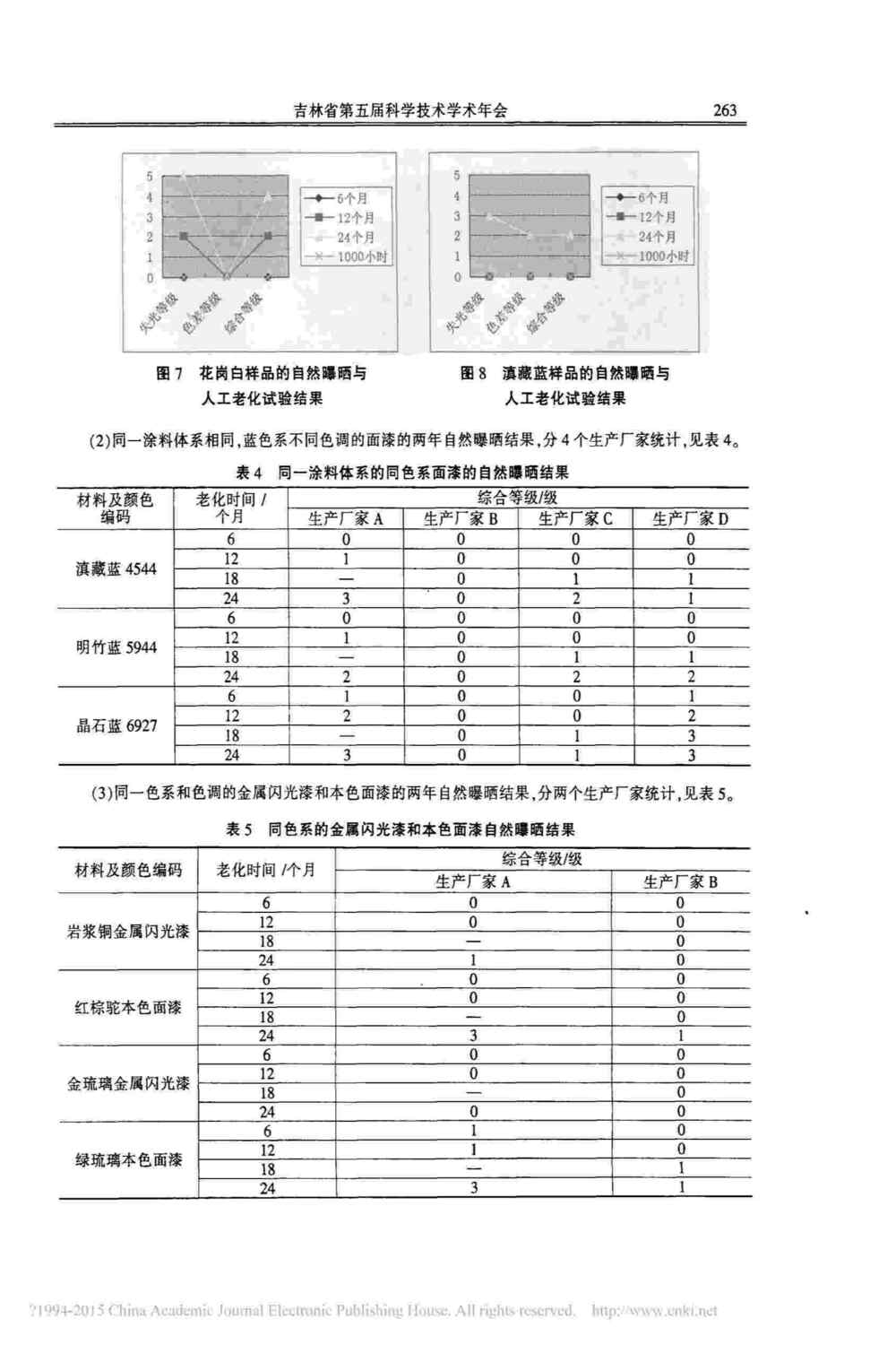
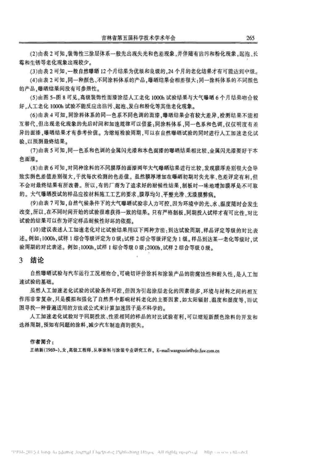
氙灯人工加速老化试验通过模拟自然环境条件,用具有人工光源的设备来加速涂料的老化过程。虽然试验结果的重现性好,但与实际使用过程中发生老化结果的相关性(即与自然曝晒结果间的相关性)显得尤其重要。
本文根据大量的试验数据,总结此两类试验方法的规律性和相关性。
具体的测试方法研究如下:





